Skip to main content
Skip to main navigation menu
Skip to site footer
Open Menu
journal of digital transformation and technology
Issues
Current
Archives
Policies
Archiving Policy
Peer Review Policy
Withdrawal Policy
Refund Policy
Plagiarism Policy
Publication Ethics
About
Fee
Aim and Scope
About the Journal
Submissions
Editorial Team
Privacy Statement
Publication Process
Contact
Search
Register
Login
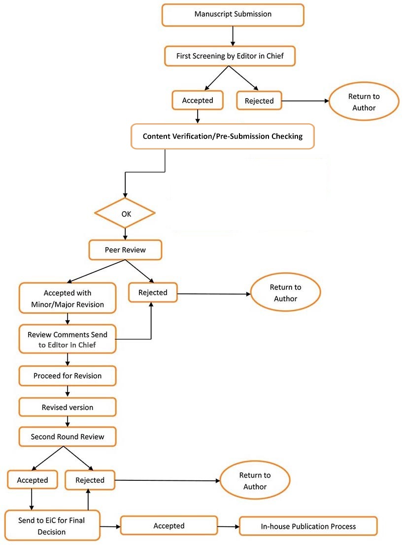
Publication Process
Information
For Readers
For Authors
For Librarians
Language
English
Latest publications